PA视讯
首页
走进PA视讯
集团简介
董事长致辞
PA视讯之路
组织架构
业务布局
荣誉展示
企业文化
PA视讯故事
匠筑精品
流金岁月
PA视讯人物
司庆盛况
庆典寄语
党建引领
党建动态
先进事迹
红色记忆
动态信息
集团要闻
公示公告
图片新闻
公司视频
媒体关注
平面刊物
服务领域
工程服务
地产置业与社区服务
延伸服务
服务领域
工程服务
地产置业与社区服务
新材料新能源
PPP
教育
可持续发展
项目管理标准化
技术创新
深化设计
装配式建造
绿色建筑
数字建造
EPC
布局海外
大客户合作
爱心PA视讯
慈善综述
爱心历史
数说慈善
典型项目
暖心故事
加盟PA视讯
乐活PA视讯
职等你来
首页
走进PA视讯
集团简介
董事长致辞
PA视讯之路
组织架构
业务布局
荣誉展示
企业文化
PA视讯故事
匠筑精品
流金岁月
PA视讯人物
司庆盛况
庆典寄语
建党100周年
建党动态
先进事迹
红色记忆
动态信息
集团要闻
公示公告
图片新闻
公司视频
媒体关注
平面刊物
服务领域
工程服务
地产置业与社区服务
延伸服务
服务领域
工程服务
地产置业与社区服务
新材料新能源
PPP
教育
可持续发展
项目管理标准化
技术创新
深化设计
装配式建造
绿色建筑
数字建造
EPC
布局海外
大客户合作
爱心PA视讯
慈善综述
爱心历史
数说慈善
典型项目
暖心故事
加盟PA视讯
乐活PA视讯
职等你来
NEWS
动态信息
集团要闻
公示公告
图片新闻
公司视频
媒体关注
平面刊物
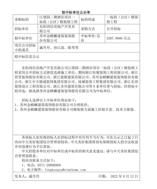
江璟园二期酒店项目一标段(公区)精装修工程招标公示
发布时间:2022/08
上一篇
返回
下一篇
法律声明
隐私政策